| 温馨提示:文章均来自网络用户自主投稿,风险性未知,涉及注册投资需谨慎,因此造成损失本站概不负责! |
《天天采摘园》:免费体验零撸种植模式
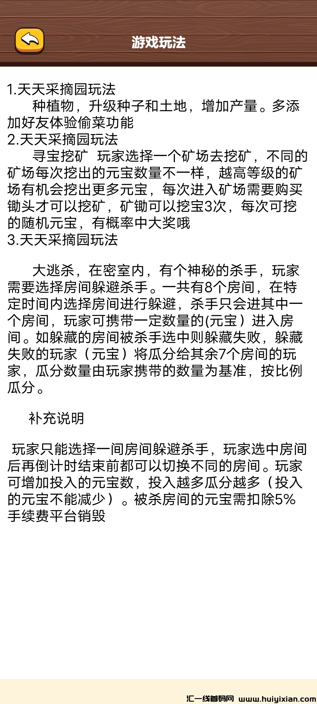
玩法简介:
一、轻松入门
注册并下载应用,简単几步即可开始种植之旅。详细玩法介绍尽在我的界面,一目了然。
二、金b肥料天天领
每日20次领取机会,点击树木即可领取金b肥料和元宝,助力植物茁壮成长。
三、提高提升收益
提高植物和土地,享受更高收益。离线或登录时观看一个广告,即可领取丰厚收益。
四、提取便捷安全
提取申请将在48小时内处理,仅收取5%官方规定手续费。注意,支附宝用户账号需绑定手机号。
添加好友ID:1003650,与好友一同享受种植乐趣!







------本页内容已结束,喜欢请收藏------
© 版权声明
本站网络名称: 汇一线首码网
本站永久网址: www.huiyixian.com
网站侵权说明: 本文内容由互联网用户自发,该文观点仅代表作者本人,请勿盲目下载注册。
1 如发现本站有涉嫌抄袭侵权/违法违规的内容, 请联系客服QQ1041045050进行删除处理。
2 本站仅提供信息存储空间服务,不拥有所有权,不承担相关法律责任。
3 风险提示:合作之前建议签订合同,汇一线首码网作为信息共享平台无法对信息的真实性及准确性做出判断,不承担任何财产损失和法律责任,若您不同意该提示,请关闭网页且不要在本站拓展任何合作,否则造成的任何损失由您个人承担。
1 如发现本站有涉嫌抄袭侵权/违法违规的内容, 请联系客服QQ1041045050进行删除处理。
2 本站仅提供信息存储空间服务,不拥有所有权,不承担相关法律责任。
3 风险提示:合作之前建议签订合同,汇一线首码网作为信息共享平台无法对信息的真实性及准确性做出判断,不承担任何财产损失和法律责任,若您不同意该提示,请关闭网页且不要在本站拓展任何合作,否则造成的任何损失由您个人承担。
THE END




























